香港中文大学(深圳)2026年广东、浙江、上海、山东、福建及江苏综合评价报名通知

· 上海中高考

经学校招生委员会决定,现启动广东、浙江、上海、山东、福建、江苏综合评价网上报名工作,具体通知如下:

一、招生省(直辖市)

香港中文大学(深圳)2026年在广东、浙江、上海、山东、福建及江苏6省(直辖市)开展综合评价招生工作。

二、报名条件

(一)具有2026年普通高等学校招生全国统一考试报名资格的优秀高中毕业生(含往届生);

(二)由于香港中文大学(深圳)课程以英文授课为主,非英语语种考生请慎重报考;

(三)学业水平要求:

Section image

三、2026年本科招生专业

2026年香港中文大学(深圳)各学院设立的本科专业包括(招生专业相关信息如有变动,以本科招生网最新公布为准):

(一)经管学院:市场营销、国际商务、经济学、金融学、会计学、大数据管理与应用。

(二)理工学院:数学与应用数学、新能源科学与工程、化学、材料科学与工程、电子与计算机工程、物理学。

(三)人文社科学院:应用心理学、城市管理、国际组织与全球治理。

(四)数据科学学院:统计学、计算机科学与技术、数据科学与大数据技术。

(五)医学院:临床医学、生物信息学、生物医学工程、药学、生物科学

临床医学专业学制六年,第一二学年将学习大学核心课程、临床前学科知识及其临床应用;在第三到六学年学习临床学科知识和技能、见习和实习,并对医学科学研究进行系统学习和实践。医学人文及伦理课程贯穿整个学习过程。通过全面扎实的训练,培养具备专业医学知识与临床技能、兼具国际视野和人文情怀的世界一流医学创新人才。

(六)人工智能学院:人工智能。

(七)数据科学学院、经管学院与理工学院联合培养本科招生专业:金融工程。

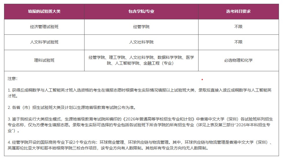
四、招生专业方案

(一)经济管理试验班:大一结束时学生可在经管学院的所有专业内选定主修专业;

(二)人文科学试验班:大一结束时学生可在人文社科学院的所有专业内选定主修专业;

(三)理科试验班:学生在大一选课前可在经管学院、理工学院、人文社科学院、数据科学学院、医学院(含临床医学专业)、人工智能学院及金融工程专业中,根据个人兴趣和特长自主选定所属学院,大一结束时在所属学院内选定主修专业。以下三类情况除外:

· 选择就读金融工程专业的学生在大一选课前需直接选定;

· 选择就读临床医学专业的学生在大一选课前需直接选定;

· 有意向申请香港中文大学与香港中文大学(深圳)“跨学科数据分析+X双主修项目”、“航天科学与地球信息学+X双主修项目”或“材料科学与工程学+X双主修项目” 等项目(有关现有及2026年新增的项目信息详见招生官网)的学生在志愿填报期间或录取后选课前提交申请,并参加学校组织的考核,考核通过后方可入读。学生在深港两地校园轮换上课和实习,各修读两年。

(四)丘成桐数学与人工智能英才班:2026年大学拟设立丘成桐数学与人工智能英才班(以下简称丘班),有意向的学生须于综合评价招生报名系统内提交丘班申请意向,并在综合评价入学测试期间参加考核。该项目旨在选拔培养潜力突出并有志于从事数学研究的优秀人才,具体培养方案待后续通知。

Section image

五、报名程序

(一)网上报名:凡符合报名条件的考生即日起可登录学校招生官网“本科招生网上申请平台-综合评价招生报名系统”(https://ugapply.cuhk.edu.cn)进行注册。其中,有意报考丘班的考生须同时提交丘班申请意向。所有考生均须按系统要求准确、完整地填写报名信息,并上传相关证明材料扫描件,确认报名;

(二)报名截止时间:2026年5月8日17:00;

(三)报名材料:

1. 高中学业水平考试成绩证明:教育考试院颁发的成绩单原件扫描件、教育考试院官网查询截图、盖有中学或教务处公章的成绩单扫描件(3项材料任1即可,此项适用于广东、山东、福建、江苏);

2. 高中成绩单:包含高一高二年级4次期末考试成绩、高三年级3至4次校级/市级/省级统一考试成绩,包括各科得分、总分、年级排名及年级人数等,须加盖中学或教务处公章(此项适用于广东、山东、上海、福建、江苏);

3. 个人身份证扫描件;

4. 其他可反映个人优秀综合素质的证明材料(非必要)。

学生在上传报名材料扫描件时须确保电子文件清晰可读,无需邮寄纸质材料。必要时,学校有权向考生索取书面材料作为审核依据,请考生留好备份。如有造假或不实信息,一经查实将取消报名资格;已经获得考试资格的,将取消认定;已经入学的,按教育部相关规定处理。

通过材料审核,即有资格参加测试的考生需通过“本科招生网上申请平台-综合评价招生报名系统”在线缴纳评核费,入学测试评核费为人民币300元/生。评核费缴纳后不予退还;逾期未缴者视为自动放弃。

六、入学测试安排

入学测试包括初试、复试。具体入学测试时间、形式、要求等相关安排将另行通知。

七、收费标准

(一)学费:人民币十四万元/生•学年;

(二)住宿费:人民币二千四百元/生•学年。

八、奖助学金

为鼓励优秀学生来香港中文大学(深圳)攻读本科学士学位,学校设立了完备的奖(助)学金体系。面向高考成绩优异的学生设立新生入学奖学金,面向具有学科特长的学生设立新生学科特长奖学金,面向具有运动特长的学生设立新生运动特长奖学金,对于家庭贫困的学生设立新生入学助学金,对于入学后在校成绩优异的学生颁发学业奖学金。

九、招生咨询

如有疑问,可发邮件至admissions-zp@cuhk.edu.cn,或致电(0755)84273500进行咨询。

十、附则

选拔程序、时间安排、录取办法、最终专业招生方案等详细内容,以2026年综合评价招生简章为准。

香港中文大学(深圳)

招生办公室

2026年2月11日